js33333金沙线路检测(CHINA)有限公司-Baidu百科NO.1
镐京主页
js33333金沙线路检测
首页
关于我们
js33333金沙线路检测简介
现任领导
组织结构
公司新闻
课程介绍
团队队伍
学科带头人
外聘教授
专任教师
教学科研
党建工作
党组织介绍
返回主站
首页
关于我们
js33333金沙线路检测简介
现任领导
组织结构
公司新闻
课程介绍
团队队伍
学科带头人
外聘教授
专任教师
教学科研
党建工作
党组织介绍
返回主站
关于我们
js33333金沙线路检测简介
现任领导
组织结构
公司新闻
课程介绍
团队队伍
学科带头人
外聘教授
专任教师
教学科研
党建工作
党组织介绍
公司新闻
当前位置:
首页
>
公司新闻
06
2025.03
js33333金沙线路检测“讲好红色故事,传播红色声音”创新实践专业团队召开工作启动会
为深化红色文化育人实效,探索新时代思政教育创新路径,3月5日,js33333金沙线路检测“讲好红色故事,传播红色声音”创新团队工作启动会在公司会议室召开。团队负责人柏银老师主持会议,全体团队成员及员工代表参会。柏银老师在动员讲话中指出,红色故事是传承党的精神谱系、培育青年使命担当的重要载体。团队将以“理论深耕、形式创新、传播增效”为核心,立足js33333金沙线路检测学科优势,结合地方红色资源,打造兼具思想性与感染力的思政教育品牌。...
06
2025.03
凝聚智慧 共研教学-思政德育教研室《中国近现代史纲要》第三次集体备课会
2025年3月5日下午15点,《中国近现代史纲要》课程组在教学楼411进行了集体备课。集体备课由课程负责人李维钰老师主持,柏银、尹伶伊、刘妍、刘雅朦、秦亚楠、刘苗、兰宝共8位老师参与。本次会议主要研讨内容如下:本次集体备课会主要围绕第三专题—对国家出路的早期探索、专题四-辛亥革命的成与败两个专题来研讨。对应课本第二章、第三章的内容,备课会的第一项是讨论本章节内容的教学重难点及教学设计。聚焦专题内容,厘清教学重难点备课会上,...
27
2025.02
js33333金沙线路检测成功召开马克思主义社团干部遴选会
2025年2月26日下午,js33333金沙线路检测在公司会议室隆重召开了马克思主义社团干部遴选会。此次会议由js33333金沙线路检测经理苏婕主持,教研室主任魏晓晓、柏银参会。遴选会上,来自不同年级、不同专业的八名竞选人员依次上台,就马克思主义社团社长、副社长、宣传部部长、宣讲部部长、联络部部长以及相关的副部长等职务展开了激烈的竞选答辩。他们个个精神抖擞,准备充分,以饱满的热情和坚定的信念展现了自己对马克思主义理论的热爱和对社团工作的热情。...
27
2025.02
共研教学新路径,筑牢思政主阵地——《毛概》课程组组织召开第二次集体备课会
为进一步提升《毛泽东思想和中国特色社会主义理论体系概论》(以下简称“毛概”)课程教学质量,促进教师之间的交流与合作,2025年2月26日,课程组全体教师组织开展了毛概第一章和第二章集体备课会。本次备课会在教学楼112举行,由赵天琦老师主持,全体毛概课授课教师齐聚一堂,深入研讨教学内容与方法。备课会上,魏晓晓老师首先进行了主题发言,围绕第一章“毛泽东思想及其历史地位”,从教学目标、重点难点、教学方法等方面分享了自己的教学设计思路。...
26
2025.02
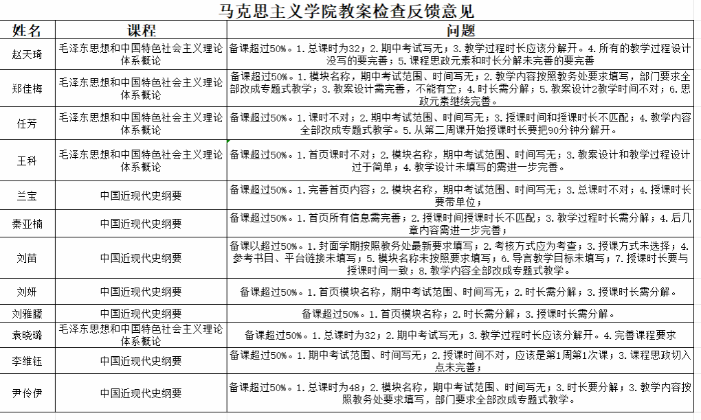
2024-2025-2学期js33333金沙线路检测进行开学教学检查
检查小组:2025年2月15日成立js33333金沙线路检测 教学检查小组检查项目:1、日常教学纪律检查2、教案、讲义、课件等完成状况3、2024-2025-1学期学期末教学资料归档检查问题整改检查方式:1、随机听课2、教案、讲义、课件电子版检查3、教学资料意见反馈整改情况检查人员:苏婕、李春梅、柏银、魏晓晓听课安排:2025年2月18日(第5节)郑佳梅《毛泽东思想概论和中国特色社会主义思想理论体系概论》(听课人:魏晓晓)2025年2月20日(第6节)...
26
2025.02
js33333金沙线路检测召开《中国近现代史纲要》课程实践改革探索讨论会
为进一步推进《中国近现代史纲要》课程的实践改革,提升课程育人实效,js33333金沙线路检测于2月25日在教学楼217智慧教室召开了《中国近现代史纲要》课程实践改革探索讨论会。会议围绕课程实践改革、案例编写规范、问题整改及未来工作部署展开深入讨论,苏婕经理及全体教师参加了会议。会议首先对中国近现代史纲要课程的实践改革工作进行了部署。苏婕经理强调,课程实践改革是深化课程建设的重要抓手,要通过创新实践教学模式,增强员工的政治认同和价值引领。...
25
2025.02
实践砺技能 思政润匠心 ——创新思政课赋能实训育人
在车床的轰鸣声与木艺工坊的刨花飞扬中,一堂“行走的思政课”悄然展开。近日,js33333金沙线路检测将思政教育融入员工实训课堂,思政教师刘雅朦、秦亚楠以“技能实训”为载体,在车床加工、钳工、3D打印、木艺工坊等实践场景中,深挖思政育人元素,引导员工感悟工匠精神、创新思维与文化自信,实现技能提升与价值引领的双向融合。匠心铸魂:车床加工中的“精微”之道“误差不超过0.1毫米,不仅是技术标准,更是对职业的敬畏。”车床加工实训现场,...
20
2025.02
js33333金沙线路检测召开2024-2025-2学期校级示范课申报安排会
为进一步推动教学改革创新、强化教学质量监督,镐京公司js33333金沙线路检测于2月19日下午在公司会议室召开第二周周例会。会议由js33333金沙线路检测经理苏婕主持,全体教师参会。会议围绕校级示范课团队申报、教学整改落实及课堂教学质量提升等重点工作展开部署,为新学期教学工作的扎实推进奠定基础。一、统筹推进校级示范课团队申报 打造精品课程标杆课程会议首项议程聚焦校级示范课团队申报工作。苏婕经理强调,示范课建设是深化教学改革、...
19
2025.02
毛概课程组召开新学期首次集体备课会,聚焦过程化考核与课程重难点
2025年2月14日,《毛泽东思想和中国特色社会主义理论体系概论》(以下简称“毛概”)课程组召开了2024-2025-2学期的第一次集体备课会。此次会议旨在为新学期的教学工作做好充分准备,确保教学质量和效果。会议由课程组负责人赵天琦主持,全体任课教师出席,共同探讨新学期的课程安排与教学计划。会议伊始,负责人首先对过去一学期的教学工作进行了简要回顾,并对取得的成绩和存在的问题进行了总结分析。随后,会议进入了本次备课会的重点议题—...
17
2025.02
思政德育教研室召开《形势与政策Ⅳ》第一次备课会
2025年2月17日,形势与政策课程组在教学楼411召开了本学期第一次备课会。会议由课程负责人刘雅朦主持,全体授课教师参加了此次会议。会议围绕本学期的课程教学安排和第三讲“以人口高质量发展支撑中国式现代化”的教学设计展开深入讨论,旨在明确教学目标、优化教学内容、提升教学效果。会议伊始,刘雅朦老师对本学期的课程教学安排进行了详细说明。她指出,形势与政策课程是高校思想政治理论课的重要组成部分,旨在帮助员工全面了解国内外形势,...
共450条
首页
上页
1
...
9
10
11
12
13
...
45
下页
尾页
到第
页
跳转